Activity: Perform Architectural Synthesis
This activity constructs and assesses an Architectural Proof-of-Concept to demonstrate that the system, as envisioned, is feasible.
Extends: Perform Architectural Synthesis
DescriptionWork Breakdown StructureTeam AllocationWork Product Usage
Workflow

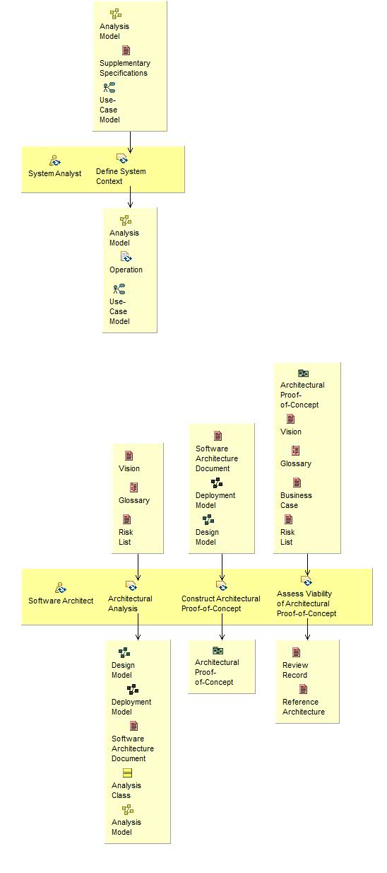
Activity detail diagram: Perform Architectural Synthesis System Analyst Define System Context System Analyst Software Architect Architectural Analysis Construct Architectural Proof-of-Concept Assess Viability of Architectural Proof-of-Concept Software Architect Analysis Model Supplementary Specifications Use-Case Model Define System Context Analysis Model Operation Use-Case Model Define System Context Vision Glossary Risk List Architectural Analysis Design Model Deployment Model Software Architecture Document Analysis Class Analysis Model Architectural Analysis Software Architecture Document Deployment Model Design Model Construct Architectural Proof-of-Concept Architectural Proof-of-Concept Construct Architectural Proof-of-Concept Architectural Proof-of-Concept Vision Glossary Business Case Risk List Assess Viability of Architectural Proof-of-Concept Review Record Reference Architecture Assess Viability of Architectural Proof-of-Concept
Work Breakdown