| Activity: Perform Architectural Synthesis |
|
 |
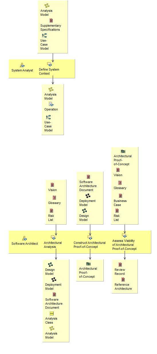
| This activity constructs and assesses an Architectural Proof-of-Concept to demonstrate that the system, as envisioned, is feasible. |
|
Workflow
Work Breakdown
© Copyright IBM Corp. 1987, 2006. All Rights Reserved.
|
|