Activity: Describe Current Business
This activity covers the work around understanding the as-is business and refining the objectives of the business-modeling effort.
Extends: Describe Current Business
DescriptionWork Breakdown StructureTeam AllocationWork Product Usage
Workflow

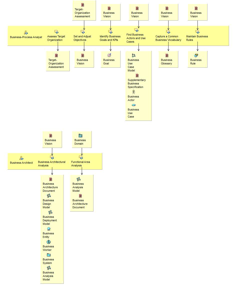
Activity detail diagram: Describe Current Business Business-Process Analyst Assess Target Organization Set and Adjust Objectives Identify Business Goals and KPIs Find Business Actors and Use Cases Capture a Common Business Vocabulary Maintain Business Rules Business-Process Analyst Business Architect Business Architectural Analysis Functional Area Analysis Business Architect Target-Organization Assessment Assess Target Organization Target-Organization Assessment Set and Adjust Objectives Business Vision Set and Adjust Objectives Business Vision Identify Business Goals and KPIs Business Goal Identify Business Goals and KPIs Business Vision Find Business Actors and Use Cases Business Use Case Model Supplementary Business Specification Business Actor Business Use Case Find Business Actors and Use Cases Business Vision Capture a Common Business Vocabulary Business Glossary Capture a Common Business Vocabulary Business Vision Maintain Business Rules Business Rule Maintain Business Rules Business Vision Business Architectural Analysis Business Architecture Document Business Design Model Business Deployment Model Business Entity Business Worker Business System Business Analysis Model Business Architectural Analysis Business Domain Functional Area Analysis Business Analysis Model Business Architecture Document Functional Area Analysis
Work Breakdown