Capability Pattern: Test
This capability pattern covers the activities and workflow for the Testing discipline.
DescriptionWork Breakdown StructureTeam AllocationWork Product Usage
Workflow

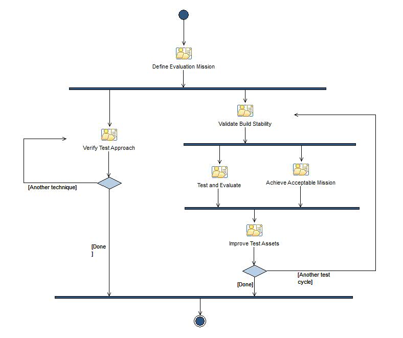
Activity diagram: Test Define Evaluation Mission Verify Test Approach Validate Build Stability Test and Evaluate Achieve Acceptable Mission Improve Test Assets
Work Breakdown