Capability Pattern: Requirements
This capability pattern covers the activities and workflow for the Requirements discipline.
DescriptionWork Breakdown StructureTeam AllocationWork Product Usage
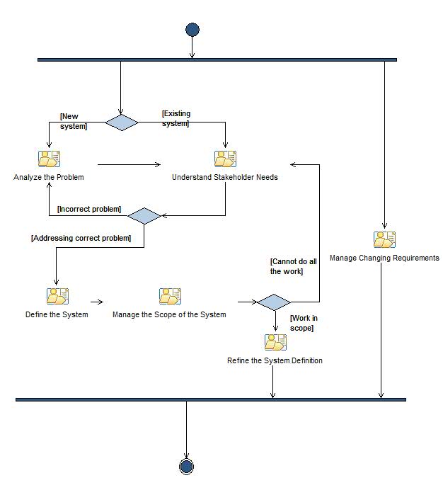
Workflow

Activity diagram: Requirements Analyze the Problem Understand Stakeholder Needs Define the System Manage the Scope of the System Refine the System Definition Manage Changing Requirements
Work Breakdown