Capability Pattern: Implementation
This capability pattern covers the activities and workflow for the Implementation discipline.
DescriptionWork Breakdown StructureTeam AllocationWork Product Usage
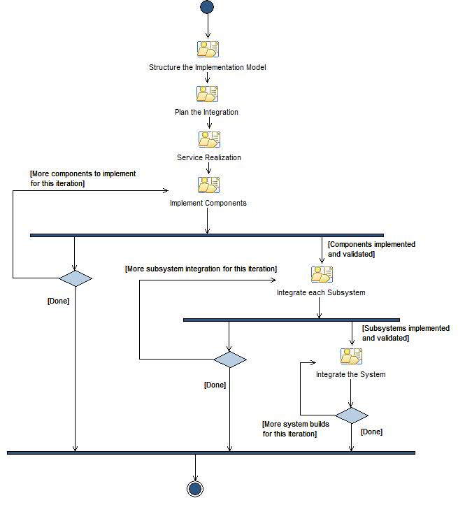
Workflow

Activity diagram: Implementation Structure the Implementation Model Plan the Integration Service Realization Implement Components Integrate each Subsystem Integrate the System
Work Breakdown