Activity: Analyze the Problem
This activity gains agreement on the problem being solved and proposes a high-level solution.
Extends: Analyze the Problem
DescriptionWork Breakdown StructureTeam AllocationWork Product Usage
Workflow

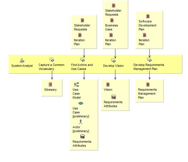
Activity detail diagram: Analyze the Problem System Analyst Capture a Common Vocabulary Find Actors and Use Cases Develop Vision Develop Requirements Management Plan System Analyst Glossary Capture a Common Vocabulary Stakeholder Requests Iteration Plan Find Actors and Use Cases Use-Case Model Use Case Actor Requirements Attributes Find Actors and Use Cases Stakeholder Requests Business Case Iteration Plan Develop Vision Vision Requirements Attributes Develop Vision Software Development Plan Iteration Plan Develop Requirements Management Plan Requirements Management Plan Develop Requirements Management Plan
Work Breakdown